链接:风冷热泵 VS 空气源热泵,有什么不同?
来源:制冷百科
著作权归作者所有。商业转载请联系作者获得授权,非商业转载请注明出处。
由于空气能行业的快速发展,空气能产品线越来越丰富,空气能热水器已经不再是一枝独秀,随着接触到空气能的人越来越多,有些人就容易把风冷热泵机组和空气源热泵机组的概念弄混淆,对产品还没有深入了解的人来说,要把这两种产品清清楚楚的弄明白,实在是一个大难题。今天就详细说说这两种产品是什么,它们的区别是什么。
我们知道通常名称是一个事务或者产品的最明显的特征表现,但是多数产品会有两个名字,一个接近于学术上的官方称呼,另一个接近于市场的通俗称呼;学术上的名称是以这个产品的技术特征来命名的,而市场上的名称是以这种产品的用户体验为特征的,比如尽管学术上“空调”是“空气调节”的意思,包含了制冷/加热/除湿/净化等一系列功能,可是在市场上, 在多数消费者的心目中空调已完全等同于“制冷制热”产品, ,在传播中它的名称意思已悄然发生了变化。
首先能够明确的是,风冷热泵机组和空气源热泵不是同一种产品,虽然两者外表很像,机组主要配件压缩机、风扇、蒸发器、冷凝器、膨胀阀也都是相同的,但是他们的本质是不一样的。

风冷热泵机组的真正名称应该是风冷冷(热)水机组,这两个名称是由英文直接翻译过来的,从英文原称我们可以看出一点端倪,Air source heat pump --空气源热泵;Air cooled water chiller--风冷冷(热)水机组;空气源热泵强调的是“热”,是从空气中取得热量,再由“热”兼顾到“冷”;而风冷热泵机组是相反的,其主要作用是制冷,热功能变得非常次要,这点和空调的初期发展非常相似。
虽然两者的功能都是供热制冷,但是它们是完全不同的产品。机组设计有一个标准的工况和功能,这个设计标准智能有一个,要么是制冷工况,要么是制热工况;功能的差异必然导致设计理念的差异,对于空气源热泵机组来说,系统所有的参数都是以满足制热性能为优先,再考虑兼顾制冷性能;而对于一台风冷冷热水机组来说,系统所有的参数是以满足制冷性能为优先,再兼顾制热性能的。
除此之外还有以下 的区别,具体如下;
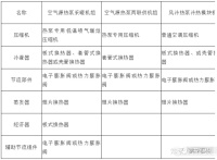
区别一、产品依据的标准不同
低温热泵的暂行标准为:《GB/T25127.1-2010低环境温度空气源热泵(冷水)机组第1部分:工业或商业用及类似用途的热泵(冷水)机组》、《GB/T25127.2-2010低环境温度空气源热泵(冷水)机组第2部分:户用及类似用途的热泵(冷水)机组》。商用与家用的区别是能量大小,大约50KW为商用。
风冷热泵的标准为:《GB/T18430.1-2007蒸汽压缩循环冷水(热泵)机组第1部分:工商业用和类似用途的冷水(热泵)机组》、《GB/T18430.2-2008蒸汽压缩循环冷水(热泵)机组第2部分:户用和类似用途的冷水(热泵)机组》。同样是以制冷量大小区分,制冷量小于50KW为家用,大于50KW为商用。
区别二、产品设计条件不同
两者的设计条件不同,即设计工况不同,我们以名义工况为例来说明。名义工况是产品铭牌上标示的额度制热量(制冷量)测定时的工况,一般就是机组最普遍、最常用的工作状态。
低温热泵的制热名义工况,空气侧温度为“-12℃”;风冷热泵的制热名义工况,空气侧温度为“7℃”。低温热泵制热时主要设计工况都是在0℃以下,而风冷热泵制热时的所有设计工况都是在0℃以上。
区别三、产品的应用场景与运行方式不同
低温热泵应用于低环境温度的场景,风冷热泵应用于常温的场景。
低温热泵主要功能就是采暖,并且绝大部分也是这么应用的;风冷热泵侧重于制冷,兼顾制热。
低温热泵的末端主要是地暖、暖气片、还有风机盘管等;风冷热泵的末端基本上都是风机盘管,没有地暖、暖气片。
地暖、散热器的运行特征是小流速大温差,风机盘管的运行特征是小温差大流量。所以低温热泵与风冷热泵的设计理念不同,风冷热泵是以末端为风机盘管为前提,两器配的太小,水泵配的太大,没有考虑地暖的运行特征,所以传统的风冷热泵带地暖节能优势不明显。
区别四、所用的核心零部件不同
低温热泵所用的压缩机为热泵专用低温喷气增焓压缩机,风冷热泵采用的是普通压缩机。低温热泵除了传统的空调四大件(压缩机、冷凝器、节流部件、蒸发器)外,一般还会增加中间经济器或闪蒸器来给“喷气增焓”压缩机提供低温低压的冷媒“喷气”。

一般的热泵机组在环境温度很低时,蒸发温度很低,导致蒸发压力很低,所以压缩机压力低、冷媒循环量小,制热量也就很小。
低温热泵增加了经济器或闪蒸器,将一部分冷媒蒸汽导入压缩机,提高吸气压力,增大冷媒循环量,制热量也就增大了;同时,经过经济器或闪蒸器的主冷媒受到了过冷,增大了换热焓差,也使得制热量增大了。故称作“喷气增焓”。
注:喷气增焓也要EVI,所以看到热泵型号上带EVI的也别觉得是啥高大上的玩意,基操勿6~