一、人际沟通入门
1.你必须有正视缺点的勇气,你才会有享受优点的福气。
2.沟通-他人的陪伴-是人类最基本的需求之一。缺少跟他人的接触对一个人来说是最残酷的惩罚。除了在情绪上感到痛苦之外,缺乏他人的陪伴也足以对生活产生负面影响。
3.每个人都有自己独处的临界点,超过这个临界点,本来愉快的独处就会变成痛苦的状态。换句话说,我们需要友谊,我们需要沟通。
4.沟通的作用:
生理需求、认同需求、社交需求、实际目标。
5.线性观

6.交流观

沟通者通常有着不同的背景,背景来自于沟通者自身的经验,这会影响我们了解别人行为的方式。
沟通渠道在交流模式中扮演着和线性模式一样重要的角色。
交流模式也保留了噪音的概念,但是扩大了线性模式的焦点,超越“有限”的外在噪音。
交流模式认为噪音也会出现在沟通者的内部,包括生理性噪音、心理性噪音。
交流式沟通并不是我们对别人做什么,而是我们跟别人做什么。
父母与孩子之间的互动品质取决于双方的共同行为,孩子对父母的影响力与父母对孩子的影响力一样大。
沟通是一种交流过程,其参与者处于不同但是有所重叠的背景下,经由交换信息而建立关系,关系品质会受到外在的、生理的和心理的噪音所干扰。
7.沟通可以是有目的或无目的的行为;沟通是不可逆转的;人不可能不沟通;沟通是不可复制的;沟通同时具有内容和关系两个向度。
8.沟通的越多不代表沟通的越好;意思不在字眼里;成功的沟通不代表彼此了解;人的反应并非只针对单一的事件和特定的对象;沟通不会解决所有的问题。
9.人际沟通并不等同于团体沟通、公开沟通或是大众沟通。
10.当我们说某人具有吸引力时,是因为有人受他吸引;某人是领导者,是因为有人愿受他领导;某人可爱,是因为有人欣赏他。
11.如果我不能/为我们两个之间的联系/有如此巨大的数量/而感到惊喜;
那我就只好/因为这些联系间/如此低劣的质量/而感到沮丧。
12.有效的沟通必然包含:某种程度上能达成个人的目标、理想上维持和增进关系。
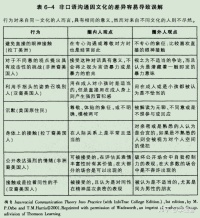
1)没有理想的沟通之道-文化差异;
要成为沟通高手,没有保证绝对成功的规则和处方,而寻找适合个人特质的沟通方式与选择符合对方文化的沟通特质,都是成功的沟通高手必备的条件。
2)沟通的能力是依情景而定的;
沟通能力应该以程度和范围划分,你可能在某些领域内拥有较佳的沟通能力,但在另一些领域则不然。
3)沟通能力和他人息息相关;
4)沟通能力是可以后天学习的;
13.沟通高手的特质
1)拥有多样性的行为方式;
许多差劲的沟通者的确很容易被人察觉,他们的回应方式十分受限。
2)挑选恰当行为的能力;
三要素:沟通的脉络、时间和地点/你的目的决定你选择的反应/“对他人的了解”影响你的决定。
3)表现行为的技巧:
觉醒-笨拙-熟练-整合/在适当的场合表现出合宜、纯熟的行为。
4)认知的复杂度:从不同角度看事情;
5)同理心;理解别人的观点;
6)自我监控-心理学家将观察自我的行为并借此调整行动的过程称之为自我监控。
7)承诺。
14.跨文化间的沟通能力:
1)动机,愿意和陌生人达成沟通是一个重要的起步;
2)容忍模糊性,跟来自不同背景的人沟通会很困惑,必须有容忍模糊的态度才能接受;
3)开放心胸,愿意对不同的文化敞开心胸;
4)知识和技巧,一个团体的工作规范可能不适合另一个团体。
15.三个策略加强你的跨文化沟通能力:
1)被动观察是指去注意不同文化中成员的行为举止,并借用这些学来的行为来增加自己的沟通效能;
2)积极策略包括:阅读、看电影、询问专家或隶属该文化的朋友如何行事、或者也可以选修跨文化、多元文化沟通的课程。
3)自我坦露:自愿透露自己的信息,给想要进行沟通的跨文化对象。
二、看入人里
1.如果我们不爱自己,我们就无法爱别人/如果我们不爱自己,我们也就不可能相信别人爱我们/也就是说我们不可能去接受爱,也无法得到爱/不管我们的伴侣如何表达他们的关心,我们都无法感到确切的挚爱/如果我们没有感受到自己值得爱的话。
2.自我概念就是指你对自己持有的相当稳定可靠的知觉,就像一面特别的镜子。
3.自尊是自我概念的一部分,是对自我价值的评估。

4.五大性格特质

你的性格会在某种程度上塑造你的沟通方式,而你的自我概念则会决定你如何看待你的沟通方式。
5.反映评价:
事实上,我们每个人发展出来的自我概念都符合了我们认为别人看待我们的方式。
6.孩子具有天生照单全收信任的本性,他们没有其他方式了解自己,只能接受身边无所不知、充满权威的成人们的正向和负向的表面评价。
7.重要他人在成年期仍然具有影响力。青春期受同侪团体接纳和排挤对自我概念发展会产生重大影响。
8.我们所比较的参照团体对于塑造我们对自己的观点扮演着很重要的角色。
9.自我概念的特征:
1)自我概念是主观的;

2)自我概念抗拒改变;
这种倾向于要去探索和注意符合现存自我概念的信息,称为认知的保守主义。
10.文化的影响

11.性别也会对自尊产生影响。社会价值观认为男性比女性更喜欢竞争,所以青春期男孩儿经常要靠着超越同济来获得自尊,但少女获得自尊之道往往是通过她们的社交关系和言辞能力。
12.自我应验预言:
自我强加的预言/别人强加的预言。
13.改变你的自我概念:
1)拥有真实的自我感;
2)拥有切合实际的期待;
3)拥有改变的意愿;
4)拥有改变的技巧。
14.公开自我和隐私自我。
15.

16.为什么要管理认同?
1)开始经营关系;
2)获得别人的顺从;
3)保住别人的颜面;
17.我们要如何管理认同?
1)面对面印象管理:举止、外貌和配备。
2)印象管理可以调节沟通:
18.有一些沟通者是高度自我监控的,也就是说他们对自己的行为有着高度的知觉,而有些人会比较不易察觉到他们自己的言语和行为是如何影响别人的。
三、知觉,看到什么就是什么
1.我们每一个人对现实都有不同的经验,对别人观点产生误解可能能造成彼此在实际上和关系上双重的问题。知觉的差异同时也能增进人们的关系,通过别人的眼睛看世界,你便可以得到不同的领悟,这经常要比个人经验的理解更有价值。
2.在我们有限的感官经验外,有太多的事情进行着,以至于我们所谓的现实其实只是真实世界的一小部分。
3.我们评价自己时往往比评价他人更加宽容,会试图说服自己和别人“我的本意是善良的”。我们倾向于用宽容的条件裁断自己。社会心理学家把他称为自利的偏误。当别人遭遇不幸时,我们常将问题归咎于对方的个人因素,而我们自己遭遇不幸时,我们就将问题归咎为外部因素。
4.我们偏向于留意别人的负面形象甚于正面形象。
5.光环效应:具有某个正面特质的人,我们将所有的正面形象都诸加在她的身上的。
6.保持开放的心胸,当发生的事证明你错怪对方时,要愿意改变当初的判断。
7.低自尊的人会猜想别人以不利于自己的方式看待自己,高自尊的人会猜想别人以有利的方式看待自己。
8.别人并非总是按照我们的方式思考和感觉的,因此假定彼此类似可能导致问题。你如何能找出别人的真正立场?有时候要靠直接询问对方,有时候靠着和其他人核对,而有时需要在深思熟虑后给一个成熟的猜测。
9.知觉检核的要素:
1)描述你注意到的行为;
2)列出关于此行为至少两种可能的诠释;
3)请求对方对行为诠释做出澄清。
10.知觉检核的考量:
1)完整性-有时不需要囊括前面所有的部分;
2)非口语的一致性;
3)文化支配;在高语境敏感文化中的沟通者采用间接的方式了解彼此;
4)保留颜面。
11.枕头法-建立同理心的工具

12.发生在世界上的许多问题都超过人所能理解的范围,我们靠着四步骤的过程将环境的信息赋予意义,从环境中选择某些刺激,将他们组织成有意义的形式,参考过去的经验、对人类行为的假设、期望、知识、个人心情来形成我们的诠释,并借由我们跟别人分享的叙事来跟别人协商这些咨询。
13.有很多因素会影响我们如何选择、组织、诠释和协商信息。生理因素,例如五官的性能、年龄、健康都扮演了重要的角色,文化背景、社会角色、自我概念也会影响我们看待世界的方式。
四、情绪、适时的传达感觉
1.自信对一个人的成功与否的影响十分深远,动不动生气怀有戒心不但浪费彼此的戒心,也会搞砸你和别人的关系,而沉稳的感觉与行动将有助于预防问题或解决问题。
2.有智慧的人-具备了解他人和他人相处的能力。
3.在社会上功成名就的人,大部分是靠着了解和管理自己的情绪、以及体察他人的感觉获得成功的。
4.感觉的几个构成要素:
1)生理因素;
2)非口语反应;
3)认知的解释;
4)口语的表达。

5.影响情绪表达的因素:
1)性格;
2)文化;
3)性别;
4)社会习俗;
5)自我坦露的不安;
6)情绪感染力。

6.何时、如何表达你的情绪

1)辨认感觉;
2)辨识感觉、说话和行动之中的不同;
3)以口语阐明情绪;
4)分享多样的感觉;
5)评估何时与何处表达感觉;
说话前要深思熟虑过要如何用最可能被接受的方式表达你的感觉才是较为明智的。
6)对自己的感觉负责;
7)关照沟通渠道;
五、语言、即是障碍又是桥梁
1.男人善于命令,女人善于求全;
男人很能使劲冲,女人很能拼命挤;
男人不善妥协,女人不能善终;
男人是个完美主义者,女人总是爱鸡蛋里挑骨头;
他果断明快,她见缝插针;
他是策略型,她是操控型;
他展现领导能力,她总是掌控全局;
他专注投入,她难以自拔;
他很坚持,她很难搞;
他固若金汤,她刀枪不入;
当他想要有一番作为时,他会变得令人尊敬,受人敬仰;
当她想要有一番作为时,她会变得难以亲近,不可理喻。
——芭芭拉.史翠珊,“开玩笑”
2.意义不是在字眼里,而是在心眼里。
3.沟通者会被与他们说话方式相似的人所吸引。
4.这个想与沟通者认同,并调试说话方式以与之相称的过程称为聚敛现象。
5.想要获得晋升的员工,会想办法让自己的说话方式和他们的上司一样;他们的上司会采用像经理一样的说话方式,经理则会像董事长靠拢。
6.沟通者想要使他们自己与他人分离时,便会采取分化策略来强调他们与他人不同的方式。
7.沟通者最好小心何时或何时不要用语言来聚合同僚。
8.低权力的语言形态可以使一个人没有权威性、缺乏社交魅力。
9.

融合即权威又有礼貌的语言是最有效果的。
10.打岔型语言:
1)事实与意见的混淆;
2)事实与推论的混淆;
3)情绪性的语言;
避免因情绪性语言而产生争议的最佳方法,是用中性字眼来描述人、事物或想法,以及用之表达你的观点。
11.“我”的陈述:
1)他人的行为;
2)你的诠释;
3)你的感受;
4)他人的行为对你的后续影响。

12.女性朋友间会在个人与家事、关系问题、家庭、健康和生产的主题、体重、食物和穿着、男人和其他女人的话题进行讨论;男人比较愿意讨论音乐、时事、运动、事业和其他男人。
13.对女人来说,关系的精髓在于谈话。
14.女性在对话的表现上比男性更加变化多端。
15.女性看重经营关系,这解释了为什么女性的谈话看起来缺乏效率且犹豫不决。
16.在谈话方式上愿意并能够比较灵活的女性,能更好的说服其他男性和女性。

六、非口语沟通:超越字词之外的信息
1.你看见,但是你没有观察。
2.非口语的沟通方式,在我们对别人的行为产生的感觉中,扮演着重要的角色。
3.

4.非口语沟通的特征:
1)非口语技巧的重要性;
2)所有行为都具有沟通的价值;
3)非口语沟通主导着关系;非口语的行为在定义你所想要的人际关系比字词更有力;
4)非口语沟通提供许多的功能;
5)非口语沟通是暧昧不明的;

5



6.外貌
外貌有两个向度,生理吸引力和穿着打扮。

7.当口语与非口语的内容不一致时,沟通者多仰赖非口语的部分,也因此在解读口语线索时要特别谨慎。
第七章 倾听 不只是听见
1.倾听并不仅是礼貌的注视和点头而已,他应该包含更多的东西。
2.

3.我们对于关系品质的满足感,来自于被倾听与被了解。
4.在倾听时无法了解对方的观点是夫妻沟通中最常出现的问题之一。
5.在问题解决的团体中,一位具有良好倾听技巧的人会被认为是优秀的领导者。
6.倾听的定义——至少在人际沟通方面解读别人口语信息的过程。
7.有时,我们以心不在焉的倾听来面对值得或应该要心无旁骛倾听的事情。
8.倾听过程的元素;
听到-专注-了解-回应(有效倾听与无效倾听的差异就在于反馈的呈现方式,好的倾听者会使用非语言行为来表达他们的专心,例如保持目光的接触,给予适当的脸部表情等;在语言行为方面,包括回应对方的问题,交换意见与想法,都可以证明倾听的专心程度)-记忆
9.无效倾听的类型:
1)虚伪的倾听;
2)自恋的倾听;回应的转换纽;
3)选择性的倾听;
4)隔绝性的倾听;
5)防卫性的倾听;
6)埋伏性的倾听;
7)鲁钝的倾听;
10.为什么无法有效地倾听:
1)超负荷的信息;
2)心不在焉;
3)飞快的思想;
4)努力:
5)外在的噪音;
6)错误的假定;
7)缺乏明显的益处;
8)缺乏训练;

9)听力的问题;

10)媒体的影响
11.面对有效倾听的挑战
1)少说话;我们一生下来就有两只耳朵,一个嘴巴;
2)摆脱注意力的分散;
3)不要过早评断;
4)寻找关键意思。
12.倾听反应的类型
1)借力使力;
2)问话;
3)释义;
13.有效的释义
1)改变说话者的措辞;
2)从你接收到对方的信息中,抓出一个具体例子,来向说话者说明你所了解的程度;
3)反应说话者的潜在寓意;
14.支持
1)同情心;
2)同意;
3)提供协助;
4)赞美;
5)恢复信心;
15.

1)否认别人拥有感觉的权利;
2)看清事情的重要性;
3)聚焦在“彼时彼地”而非“此时此地”;
4)火上浇油的判断;
5)自我防卫;
16.有效的支持性回应:
1)对他人内心的挣扎提供支持,但不表达自己赞同或否定的想法;
2)观察对方对你的支持性回应;如果你发现你的回应似乎对他没有太多帮助,你就必须换一个适合对方继续探索问题的回应方式;
3)要了解到支持也不是永远受欢迎;
17.分析式回应
1)在提出解释时,使用试探性的口气比绝对性的口吻更好;
2)你提供的分析应该是要合逻辑性接近事实的,一个不正确的分析、模棱两可的分析,会使别人感到困惑;
3)确定对方准备度足够,接受你的分析;
4)确认自己提供的动机分析是基于协助,而非借此显示自己聪明或显示对方差劲的,因为这种动机的分析毫无助益;
18.忠告式回应
1)在提出忠告之前,要确保自己是正确的,有把握后再行动;
2)问自己提出问题的人是否虚心接受;
3)当你的建议行不通时,确保不要收到责怪;
4)用顾全面子的方法来提出忠告;
19.评断式回应
1)当遇到困难的人想你提出评断才评断;
2)当你向对方评断的时候,要真诚,而不是奚落对方。
20.选择最佳的倾听方式
1)性别;男人给忠告,女人给支持;
2)情景;
3)对象;