单冷机组流程原理图:

制冷部件:1、压缩机;2、翅片换热器;3、风机;4、高压罐;5、干燥器 6、视液镜;7、经济器;8、电子膨胀阀;9、壳管换热器;10、14、电磁阀; 11、15、热力膨胀阀;12、单向阀;13、压力控制器;16、17、压力表。
如图所示:制冷剂进入压缩机被压缩为高温高压的气体,高压气体进入翅片换热器被冷却为常温高压的液体,高压液体进入储液器,经截止阀、干燥过滤器后分为两路:一路作为冷却介质经热力膨胀阀节流后进入经济器吸热蒸发,气体进入压缩机节能器回气口;另一路作为被冷却介质在经济器中过冷后经电子膨胀阀节流后,进入壳管式换热器中向外输出冷量,并吸热蒸发后进入压缩机继续下一次循环。
热泵机组原理介绍(流程图):

制冷运行 1-2-3-5-9-7-19-8-7-6-15-16-11-2-10-1;
制热运行 1-2-11-17-9-7-19-8-7-6-15-18-3-2-10-1。
1.压缩机;2.四通阀;3.翅片换热器;4.风机;5.16.17.18.20.单向阀; 6.经济器;7.截止阀;8.视液镜;9.贮液器;10.汽液分离器;11.壳管换热器 12.压力控制器;13.21.电磁阀;14.22.23.热力膨胀阀;15.电子膨胀阀;19.干燥过滤器;25.26.压力表。
需要控制元件包括:
1、压缩机;2、四通阀;4、风机;13、经济器电磁阀 14、电子膨胀阀(自带控制模块);21、喷液电磁阀;27、水泵(客户自备);28、辅助电加热器(客户自备)。
制冷循环同单冷机组,制热循环如下:
制冷剂进入压缩机被压缩为高温高压的气体,高压气体经四通阀进入壳管式换热器被冷却为常温高压的液体,同时壳管式换热器中的水被加热并送到末端设备,制冷剂高压液体通过止回阀进入储液器9,经截止阀、干燥过滤器后分为两路:一路作为冷却介质经热力膨胀阀节流后进入经济器吸热蒸发,气体进入压缩机节能器回气口;另一路作为被冷却介质在经济器中过冷后经电子膨胀阀节流,进入翅片换热器吸收环境热量,汽化后被压缩机吸入,完成一个循环。
风冷热泵机组的除霜控制:
风冷热泵机组在制热运行时,当空气侧换热器翅片表面温度低于空气露点温度且低于0℃时,换热器表面会结霜。结霜增加了换热热阻和减少了换热器的进风量,使机组制热量产生衰减。因此,当霜层达到一定厚度时,必须对空气侧换热器进行除霜。
风冷热泵机组目前常用的除霜方法:
①逆循环除霜,机组进入除霜程序,四通换向阀换向,机组从制热模式切换为除霜/制冷模式,同时空气侧换热器的风机停机;
②热气旁通除霜,机组进入除霜程序,四通换向阀不换向,机组仍处于制热循环,压缩机排气直接被旁通至需除霜的空气侧换热器。
安装使用:
机组吊装:
1、搬运时请勿与地面碰撞,造成太大的冲击力。
2、机组移动时,机体底部请使用滚筒。
3、搬运时,机组倾斜角度不可大于15度,如超过,能倾倒。
4、使用吊车吊运时需小心处理,可使用宽形扁平带或钢索由底部捆起吊运,起吊时宽形扁平带或钢索下端通过吊 钩固定在机组支架的4个吊装孔上,吊钩处钢索应绕吊钩一圈,以免重量不平衡时钢索滑动,出现危险。
5、机组外形尺寸及重量请参阅产品说明书,并根据该数据选择制作合适载重量和长度的钢绳索。
安装场所的选定:
1、机组的四周及上部应留有足够的空间进行操作和维修:机组前后左右方应留有足够的空间以利操作;机组上方应留有不少于3米的空间。
2、机组应安装在通风良好且避免装置于阳光直射或其它热源会直接辐射的地方。
3、离电源近,方便配线。
4、地面强度坚固,不易引发共振及噪音之场所。
机组安装:
1、安装时,基础台的预制和构造务必仔细考虑,尤其 是机器安装在建筑物顶层时,对地板的强度、噪声的避免必须特别注意,最好能与建筑物的设计者事先研究后方行安装。
2、为了方便排水,基础台周围设置排水沟并且保证排水畅通。
3、多系统机组两模块之间的基础应设置排水口以利于排除积水。
4、为了避免机组运行时的振动和噪音的传递,机组底座与基础之间应用减振垫隔离,且机组安装时需注意保持水平,必要时可考虑加装防震底座。
水管安装:
1、为确保壳管换热器及管路系统有足够的水量,壳管换热器出水侧应装设水流开关,水流开关的安装应严格按照其使用说明书的要求且与压缩机连锁控制,以避免制冷时壳管换热器因缺水导致内部冷冻水冻结,低压侧压力太低,系统回油不良或者制热时壳管换热器压力过高,导致高压保护等现象。
2、冷冻水进出口配管附件应装设接管座,以便检修时可轻易与水管分离。
3、冷冻水配管出入口请装防震软管或橡胶接头,以免振动、噪音的传递及相互干扰。
4、机体进出口处宜装设温度计和压力表,以便日常运转中的检查。
5、为了避免水系统中充有空气,导致空气滞留,故水系统配管局部最高处应装备自动排气阀,且横走向水管须向上以1/250倾斜度施工。水系统管路安装前应除锈,洁净、清除焊渣等。机组投入运行前需一直保持清洁。
6、采用密闭回路式水系统时机组回水处应设置膨胀水箱,以缓冲因水体积的膨胀或收缩现象以及隔离补给水压对水配管的影响。

7、机组运转使用时,壳管换热器内水量或不冻液必须保持于额定流量的70%以上,以防事故发生。
8、多台机组采用相同水管连接时,应使每台机组水流量分配均匀,水量的分配不平衡可能导致壳管换热器中水结冰等危险。

9、多系统机组水管驳接,应使每个模块水流量分配均匀,水量的分配不平衡可能导致壳管换热器中水结冰等危险。
注意:
1)Y型过滤器应设置于进水总管上,或者设置于水泵吸水口前。
2)水流开关应设置于出水总管上。
3)水系统中应设置自动排气阀,排气阀需设置于水系统局部最高点。
空气源螺杆式冷水机组调试和运行期,应由专业技术人员进行正确的操作及维护,非专业人员请不要随意进行操作及使用。
试车注意事项:
1、测试室内温度与室外温度。
2、由于主机在搬运途中及运转一段时间后,因振动可能产生接管、接头部分泄漏,故专业人员仍应于试车前后详加探漏试验。
3、检查电源之电压不得超出额定电压±5%,马达试运转电流值不得超出额定电流,三相不平衡电压须在±6V以内。
4、检查主机运转时之连锁控制系统。
5、配管水系统应试水5kgf/cm2G水压,将管内空气排除(放气阀调整),以及进行排水状况测验。
6、主机试运转时,应注意高、低压力表指示之压力是否正常,冷媒充过量或不足均会影响压缩机寿命及用户侧水温。
7、检查用户侧水管及排水管的保温状况,输送冷冻水时不可有冷凝水产生。
8、刚开始试车运转时,专业施工人员必须在现场8小时以上,注意系统有无任何变化,以便随时应变,并连续检视一周以上,作好记录表,以备日后保养参考。
开机之前检查:
1、判断压缩机冷冻机油是否已加热了足够的时间,一
般为 4~8小时,油温保持在23℃以上。(压缩机冷冻机油加热时间随环境温度而定,环境温度越低,加热时间越长)。
2、检查水循环系统是否充满足够的水量,并注意补水阀是否打开。
3、检查各管路及开关把手是否置于适当的位置。
4、检查系统中各截止阀阀门是否都已开启,确保机组开机时,各阀门均已打开。
5、检查配电柜上各控制开关及元件是否有不正常现象。
6、检查电源、电压是否正常。
7、检查主机压力表是否正常。正常情况下,室温25℃~28℃时,高低压力表的压力在5~15kgf/cm2G。
机组启动程序:
启动水循环水泵→启动风扇电机→启动压缩机。
注意:启动压缩机时,观察压力表指针走动情况,如有异常,立即停机。
停机程序:依启动程序反顺序进行。
(特别提示:制冷状态下,压缩机停机后,至少3分钟后才能停冷冻水循环水泵)
运转中注意事项:
1、电气部分:
a)检查启动后,电压是否正常。
b)各电源开关是否准确推上。
c)开机后电源是否正常。
2、机器部分
a)各个电机是否运转正常。
b)各项机器设备运行是否有特别响声及不正常声音。
c)循环水泵送水是否良好,水压表是否正常。
d)压缩机高、低压力表压力是否正常。
e)高压控制保护时,应查明原因并经修复后再行开机。
其他注意事项:
1、首次开机前,务必通电8小时以上,以防止启动时冷冻机油发生起泡现象。若环境温度较低时,油加热时间须相对延长。因为在低温状态时启动,因油粘度大,会有启动不易与压缩机加载不良之状况,故在较低的环境温度下,必须延长冷冻油加热器的加热时间。一般系统在停机时,冷冻机油加热器须持续加热,切勿切断电源,除非机组长时间不使用才考虑切断电源。
2、不同品牌的冷冻油绝对不可混合使用,添加冷冻机油时必须确认冷冻油品牌规格。若需要更换冷冻机油,须将压缩机内部与系统中的残存的所有冷冻机油清理干净后才可添加新油及更换干燥过滤器。还须注意某些合成油与矿物油相容而产生质变,故新油加入后,重新运转后须再更换一次新油以彻底清除残油。
3、启动压缩机时,当有意外情况发生,可通过面板“紧急停机”按钮停机。
4、不得随意调整电子膨胀阀控制器参数,否则将造成机组无法正常运行。
5、若贮液器上安全阀开启,注意保证机组周围环境有良好的通风,氟利昂遇火将生成有害的光气,此时机组周围严禁明火。
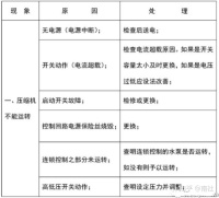
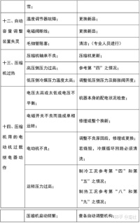
机组常见故障分析:
除霜不彻底:翅片表面结霜未除尽或表面水未吹干,机组即进入制热运行,翅片上的残霜和水分很快结成冰,使蒸发器的传热恶化,制冷剂在蒸发器内未完全蒸发的液态制冷剂积存在气液分离器并被吸入压缩机,引起压缩机液压缩,冷冻油被过量的液态制冷剂稀释,导致压缩机润滑恶化。系统长时间在此状况下运行,其结果是压缩机咬死,严重时电机烧毁。
压缩机油位过低报警:机组在正常工况范围内运行压缩机的抛油量和系统的回油量达成平衡,压缩机储油槽的油位维持正常的油平面。当这一平衡破坏了压缩机就容易发生跑油,造成油位波动而产生油位报警。
破坏这一平衡的原因有:
⑴过渡季节环境温度降低系统热负荷小,冷凝温度降低,当系统膨胀阀调节性能较差时。
⑵制冷工况时热负荷较小,机组出水温度偏低(制热工况时,环境温度较低),系统膨胀阀仍维持在较大的流量运行,压缩机吸气过热度很小或几乎没有。
油位开关动作延时30~60s。
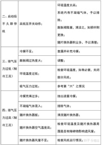
压缩机供油压差监控:
风冷热泵机组加装供油压差控制器是必要的,它可以监控压缩机油过滤器进出口压差的异动,确保压缩机正常供油。油压差控制器设定值1.8~2bar。

四通换向阀滑阀卡死:这类故障较常见于运行时间不长的新机,主要原因:
⑴装配时系统管路内没处理干净,杂物进入阀体与阀芯间;
⑵焊接管路时四通阀体降温不够,阀芯有变形。
这类故障造成的后果是压缩机供油压差减小,影响螺杆、轴承的润滑,机组长时间运行极易发生卡死。
这类故障可通过加装压缩机吸排气压差控制器进行监控,其设定值>4bar。

液管系统单向阀卡死:
这类故障同样较常见于运行时间不长的新机,主要原因:
⑴装配时系统管路内没处理干净,杂物进入阀体与阀芯间;
⑵焊接管路时四通阀体降温不够,阀芯(铁氟龙)有变形。
冷凝器出来的制冷剂部分经卡住的单向阀短路循环,直接进入蒸发器,未及完全蒸发的液态制冷剂积存在气液分离器并被吸入压缩机,引起压缩机液压缩、冷冻油被过量的液态制冷剂稀释。导致压缩机润滑恶化轴承受损,压缩机运行产生异音。
喷液系统管路断裂:风冷热泵机组压缩机喷液系统管路在运行中管路接头发生断裂,究其原因主要是振动造成的。
振动产生的原因:
⑴管路缺少有效的减振、固定措施;
⑵喷液节流装置的流量(压力)调节不当。
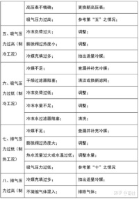
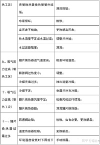
其他故障汇总如下:





干燥过滤芯更换程序:
1.关断干燥过滤器两端的直角截止阀;
2.排放干燥过滤器段少量冷媒;
3.打开干燥过滤器端盖;
4.取出旧的过滤芯,装进新的过滤芯;
5.装回干燥过滤器端盖(注意检查密封垫在拆卸时有无损坏),拧紧螺栓;

6.干燥过滤器段局部抽真空;
7.打开直角截止阀,作好开机准备。
本文来源于互联网,暖通南社整理编辑。