选矿厂尾矿处理意义重大
原矿进入选矿厂经过破碎、磨矿和选别作业之后,矿石中的有用矿物分选为一种或多种精矿产品,尾矿则以矿浆状态排出。精矿产率较小,有色金属选矿厂精矿产率一般只有10%~20%,尾矿数量很大,产率一般为80%~90%,甚至还要大些。如果一座日处理为100吨的小型选矿厂,每天排放的尾矿量可达80~90吨以上。原矿品位高,精矿产率大,则尾矿量少。
大量的尾矿若不妥善处理,危害甚大。选矿厂排出的尾矿水中常含有大量的药剂及有害物质,其来源为选矿过程中加入的浮选药剂以及矿石中的金属元素,常见的有氰化物、黄药、黑药、松油、铜离子、铅离子、锌离子,个别情况下还可能有砷、酚汞等。尾矿水中这些有害物质达不到排放标准时,对人体、牲畜、鱼类及农田均有害,因此选矿厂尾矿不能任意排放。
我国现有尾矿库12600余座,其中三等以上大中型尾矿库为500余座,占总数的4.2%,四、五等小型尾矿库12100余座,占总数的95.8%,尾矿作为我国目前产出量最大、堆存量最多的固体废弃物,已经引起严重的环境问题并存在巨大的安全隐患,成为我国矿业经济和矿业城市可持续发展的瓶颈问题。
尾矿扬尘治理的难点
尾矿库是产生尾矿扬尘的主要场所, 如何在保证坝体安全的情况下,减少扬尘污染是尾矿库管理中急需解决的关键难题,尾矿扬尘治理主要存在以下几个难点:
1、库区面积大,无论洒水还是软覆盖,作业量大,难以达到扬尘作业面。
2、洒水作业量大,蒸发量也大,好水量极大,水成本巨大。
3、轮换排放方式决定作业面重复形成,需要反复作业,并非一次成型。
4、干滩面为临时形成,无法大规模机械作业。
5、冬季气温低。
6、干滩位于浸润线之上,含水率极低,不适于植物生长繁殖。
目前针对尾矿处理的几种方式
福世蓝粉尘抑制技术作为已经长时间进行有效扬尘抑制的专业产品,先后在内蒙古矿业、山东高速、矿山及生态园区等多家企业进行了成功的应用,与传统的防尘网相比,真正做到了环保无污染,获得了矿山环保部门及开采部门的高度认可,高效解决扬尘问题的同时不会带来二次污染,并列为矿山尾矿库抑尘主要解决方案。
其中,福世蓝1617抑尘剂凭借其高效成膜性使其能在裸露山体及料堆粉尘表面形成一种坚实、防水、防尘、抗压、防侵蚀、抗冲刷的防护层,可以有效的固定尘埃。它的作用机理是通过捕捉、吸附、团聚粉尘微粒,将其紧锁于网状结构之内,防止粉尘的产生。

粉尘抑制剂结膜情况

福世蓝1617粉尘抑制剂处理过的裸漏坡面
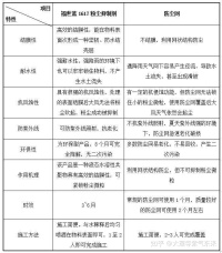
福世蓝1617粉尘抑制技术与防尘网特性比较,环保效果明显
