哈喽呀小伙伴们,阿孚又来给大家分享考点啦,今天我们一起来学习「矿山安全监察」。
这部分知识点之前为煤矿安全监察,因为煤矿安全监察机构改名为矿山安全监察,内容有所变化,考查分值为1~2分。
话不多说,赶紧开始学习吧~
01
矿山安全监察体制的特点

02
矿山安全监察员的职责和权力

练习时间
1、我国的矿山安全监察实施垂直管理,形成了 “国家监察、地 方监管、企业负责”的矿山安全监察工作格局。下列关于矿山安全监察体制的特点的说法,正确的是( )。
A.我国的矿山安全监察实行从矿山安全局省级局到各地的监察处的垂直管理
B.矿山安全监察机构既承担矿山安全监察职责,也承担矿山安全监管职责
C.矿山安全监察机构是以我国现有行政区为基础划分的
D.矿山安全监察为国家监察,代表国家行使对矿山安全的监察职能
▼
【答案】D
【解析】A选项错误,从国家矿山安全监察局到国家矿山安全监察局省级局以及设在各地的监察处实行垂直管理,人、财、物全部归中央管理,包括监察装备、人员的工资全部由中央财政承担。
B选项错误,矿山安全监察机构不承担矿山安全监管的职责,只实行对矿山安全的监察职责,矿山 安全监管的政府职责由地方人民政府的有关部门承担。
C选项错误,国家矿山安全监察局设在各地的监察处不是以现有行政区域为基础,而是根据矿山安全工作的重点,在大中型矿区和矿山比较集中的地区,往往一个矿山安全监察处的监察范围包括多个行政地市和县。
2、某矿山安全监察处派遣监察人员对辖区内一地下矿山进行现场检查时,发现作业现场存在一般事故隐患。下列关于矿山安全监察人员的做法,正确的是( )。
A.要求矿山立刻消除事故隐患
B.要求立即停止作业
C.下达撤出作业区所有人员的命令
D.立即将情况上报矿山安全监察机构
▼
【答案】A
【解析】监察人员在进行现场检查时,发现存在事故隐患的,有权要求矿山立即消除或者限期解决;发现威胁职工生命安全的紧急情况时,有权要求立即停止作业,下达立即从危险区域内撤出作业人员的命令,并立即将紧急情况和处理措施报告矿山安全监察机构。
3、下列选项中,关于矿山安全监察人员的职责的说法,错误的是( )。
A.对辖区内矿山安全情况实施安全检查
B.参与非煤矿山事故调查和处理工作
C.指导地方矿山安全监督管理部门编制和完善执法计划
D.对于查处的煤矿安全违法行为,应依法作出现场处理决定
▼
【答案】D
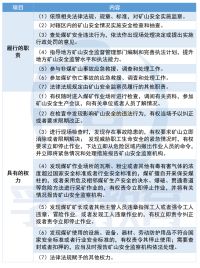
【解析】D选项错误,矿山安全监察员依法履行的职责
(1)依照《安全生产法》《煤矿安全监察条例》和其他有关安全生产的法律法规、规 章、标准,对矿山安全实施监察。
(2)对辖区内的矿山安全情况实施安全检查和抽查。
(3)查处煤矿安全违法行为,依法作出现场处理决定或提出实施行政处罚的意见。
(4)指导地方矿山安全监督管理部门编制和完善执法计划,提升地方矿山安全监管 水平和执法能力。
(5)参与非煤矿山事故应急救援、调查和处理工作。
(6)参加煤矿伤亡事故的应急救援、调査和处理工作。
(7)法律法规规定由矿山安全监察员履行的其他职责。

今天的内容掌握的怎么样?
留言区别忘了留下答案呦
