1、炉排调速器
1.1、炉排调速器的使用、操作
①炉排调速器在试运行正常后方可正式投入使用。正常运行时应根据锅炉工作状况调节电机的转速,使炉排运行速度合适,从而使锅炉运行在最佳工作状态。电机的使用详见配套的使用说明。
②使用中要经常检查炉排有无跑偏,链轮轴轴承转动是否正常,润滑状况是否良好,炉排上有无大的结渣或石块、铁钉等杂物卡住炉排,炉排销轴有无脱出等故障,若有要及时排除后才能继续运行。
③运行中要注意观察调速器有无不正常噪音,润滑油是否充足、干净,发现不正常情况一定要查明原因,并加以消除才能运行。
1.2、过载保护装置的使用

①该调速器采用剪销式安全离合器作为过载保护装置,设在输入轴上。
②炉排发生故障时,负载转矩会增大,当转矩大于保安销标定值后,保安销会被剪断,炉排停止运行。这时一定要检查炉排故障原因,并加以排除后才能更换新的保安销。③保安销的更换方法:保安装置设在输入轴皮带轮端面,换保安销时转动防护帽1,然后松开螺钉4将压片3转动90°,清除已剪断的保安销。装入新保安销时,用手转动(注意安全)皮带轮2,使皮带轮2上的保安销槽与传动套6上的槽对齐,装入新保安销,将压片3转回压住保安销,拧紧螺钉4套上防护帽即可。
④保安销是保护炉排和调速器的关键零件,用户不得自行改变保安销切断处直径或使用其它物品代替,否则造成设备损坏的责任自负!保安销用完后可与制造厂联系按成本价提供。

1.3、日常维护、保养
①调速器日常维护主要是保证传动部分有充足的润滑,要经常检查视油镜中润滑油是否达到视油镜中间位置,若不足要及时补充。
②调速器内部齿轮采用飞溅润滑,油位以下轴承采用稀油润滑,油位以上轴承采用钙钠基润滑脂润滑。调速器第一次使用3个月后,须更换新润滑油。对24小时连续工作的调速器,每6个月更换一次润滑油。对每天工作少于12小时的调速器,每12个月更换一次润滑油。
③对油位以上的各轴承,使用18个月后必须重新更换润滑脂。方法是:打开轴承端盖,清除干净失效的润滑脂,用煤油或汽油清洗干净轴承后,将润滑脂填充在轴承内圈与外圈之间的滚珠保持架内,填充窨不得小于一圈的1/2~2/3。
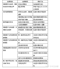
1.4、常见故障与排除方法:

表中有*号标识的检修项目,用户应先进行初步检查,再通知制造厂售后服务部进行修理。
2、省煤器与空气预热器
本项目采用的省煤器系钢管式省煤器,由多组蛇形管组成换热面,各管的进出口集中焊接在连接集箱上,组装后的产品经水压试验合格方能投入使用。
空气预热器采常规的钢管式,烟气从钢管内通过,鼓风从钢管外通过。
Ø 关键保养点

分享不易,欢迎各位帅哥靓女,点赞、收藏、赞赏,谢谢!